近日,公司胡明明团队在基于复合模式识别的旅游需求预测领域取得新进展,研究成果以“Tourism demand forecasting using compound pattern recognition”为题,在旅游管理国际三大顶刊之一的《Tourism Management》上发表。论文的第一作者为bevictor伟德副教授胡明明,经济公司硕士研究生梁文莉在胡明明副教授指导下参与研究并共同发表论文,伟德bevictor中文版为论文的第一单位。

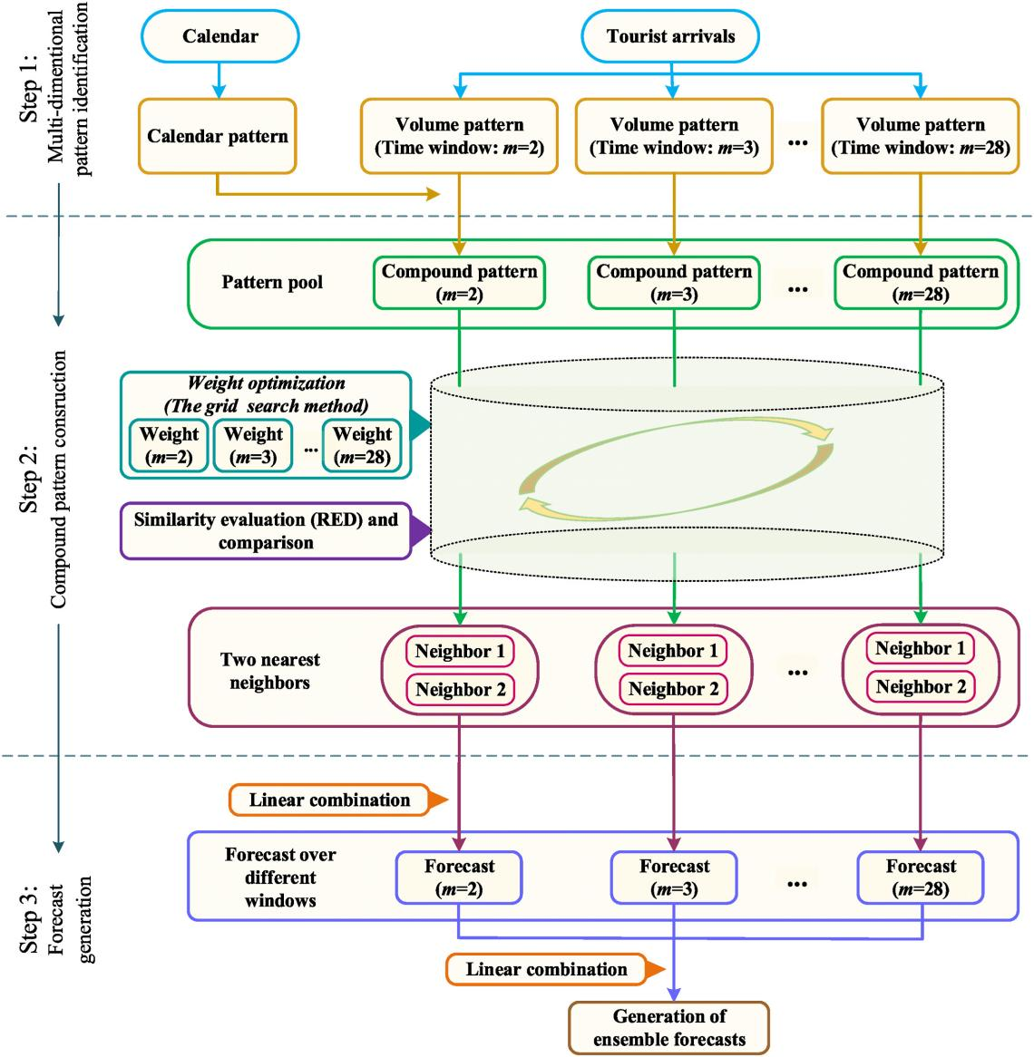
该研究开发了一个复合模式识别预测框架,通过动态组合日历模式和旅游需求模式,利用自适应相似性评估和最优组合算法,捕捉需求与日历复合模式中的特征,来预测景区每日旅游需求。通过对中国三个旅游景区的实证研究,证明了该框架在疫情发生前和发生后均具有良好的预测性能。该研究对旅游需求预测的贡献在于:提出了一种复合模式识别方法,将日历模式和需求量模式构建复合模式用于模式识别;引入了自适应权重,动态测度模式相似性;通过动态组合不同时间窗口的预测结果,提高预测的鲁棒性和准确性。

论文链接:
https://doi.org/10.1016/j.tourman.2025.105138
图文:胡明明
一审一校:马丽娟、何心巨
二审二校:韦 铁
三审三校:黄 晋、朱帮助